แผนการใหม่ค่ายซู เตรียมปั้น GSX-150R ใหม่ สำหรับตลาดเอเชียในปี 2018

ซูซูกิ อินโดนีเซีย เผยสิทธิบัตรชุดใหม่ของ GSX-150R ซึ่งมันเป็นรถรุ่นเริ่มต้น ที่มองดูแล้วมันเหมือนรุ่นพี่สายเน็คเก็ตอย่าง GSX-1000S ซะเหลือเกิน
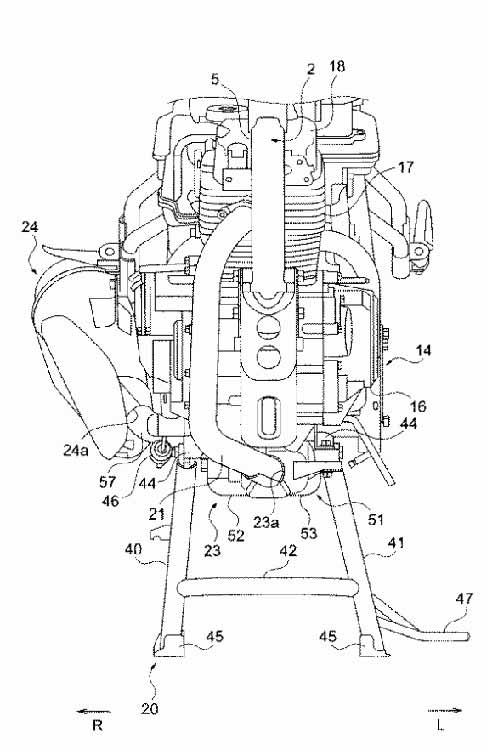
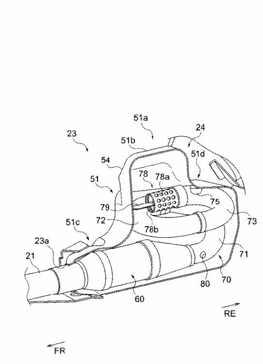
สิทธิบัตรนี้แสดงให้เห็นมุมมองด้านข้างของรถ ซึ่งมันเป็นรถขนาดเครื่องยนต์ 150 ซีซี รวมถึงระบบท่อไอเสียใหม่ที่จะออกมาในปี 2018
การออกแบบแสดงให้เห็นถึงการวางท่อไอเสียที่ออกมาจากเครื่องยนต์ ลอดผ่านใต้เครื่อง และวางออกด้านข้าง รวมถึงแสดงให้เห็นส่วนต่างๆของท่อไม่ว่าเป็นรังผึ้ง หรือแคทตาไลติก จุดประสงค์ของการออกแบบเพื่อให้มันมีสไตส์เหมือนรถบิ๊กไบค์ และมีพละกำลังมากขึ้นกว่าเดิม

จากนี้คงต้องติดตามกันต่อว่าในปี 2018 รถสปอร์ตไบค์ หรือเน็คเก็ตไบค์ไซส์เล็กของค่ายซูซูกิ จะมีมาให้พวกเราชาวสยามประเทศได้สัมผัสกันบ้างรึป่าว
Source Cr.: Morebikes
อ่านข่าว Suzuki เพิ่มเติมได้ที่นี่
อ่านข่าว New Bikes เพิ่มเติมได้ที่นี่
เรื่องราว ข่าวสองล้อที่สาวกไบค์เกอร์ต้องรู้ที่
Website : motowish.com
Facebook : facebook.com/motowish


